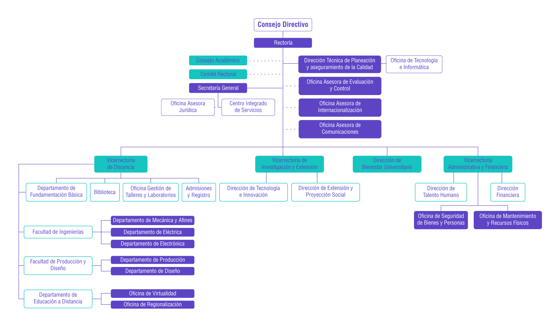
Organigrama
- |
- Acerca del Pascual
- |
- Organigrama
| DEPENDENCIA | NOMBRE Y APELLIDO PERSONA A CARGO | NOMBRE DEL CARGO | CORREO ELECTRONICO | EXTENSIÓN |
|---|---|---|---|---|
| Rectoría | ARBOLEDA GAVIRIA JUAN PABLO |
Rector de Institución Universitaria 048-04 | rectoria@pascualbravo.edu.co | 1050 |
| Secretaría General | MARTINEZ RENGIFO JUAN PABLO | Secretario General de Institución Universitaria 064-03 | secretaria@pascualbravo.edu.co | 1066 |
| Oficina Asesora Jurídica | MARTINEZ BOTERO NATALIA | Jefe de Oficina 115-01 | natalia.martinez@pascualbravo.edu.co | 1005 |
| Centro Integrado de Servicios | MARTINEZ RENGIFO JUAN PABLO | Secretario General de Institución Universitaria 064-03 | secretaria@pascualbravo.edu.co | 1066 |
| Dirección de Planeación y Aseguramiento de la Calidad | GILEDE GONZÁLEZ JEANNETTE ROCÍO | Director Tecnico 009-02 | planeacion@pascualbravo.edu.co | 1040 |
| Oficina Tecnología e Informática | PIZARRO ACEVEDO JOHN JAIRO | Profesional Especializado 222-03 | informatica@pascualbravo.edu.co | 1003 |
| Dirección Bienestar Institucional | CORREA RENDON MELISSA | Director Administrativo 009-01 | bienestar@pascualbravo.edu.co | 1099 |
| Oficina Asesora Evaluación y Control | ECHAVARRIA LOTERO WILLIAM | Jefe de Oficina 115-01 | control@pascualbravo.edu.co | 1060 |
| Oficina Asesora de Internacionalización | MEJÍA VÁSQUEZ MILENA | Jefe de Oficina 115-01 | asistenteinternacional@pascualbravo.edu.co | 1147 |
| Oficina Asesora Comunicaciones | BETANCUR LOTERO LINA MARIA | Jefe de Oficina 115-01 | comunicaciones@pascualbravo.edu.co | 1036 |
| Vicerrectoría Administrativa y Financiera | RESTREPO VILLA LILIANA PATRICIA | Vicerrector de Institución Universitaria 098-03 | diradmon@pascualbravo.edu.co | 1020 |
| Dirección de Talento Humano | ARROYAVE GOMEZ SEBASTIAN | Director Administrativo 009-01 | personal@pascualbravo.edu.co | 1158 |
| Dirección Financiera | SANTOS HERRERA YULY AMPARO | Director Administrativo 009-01 | financiera@pascualbravo.edu.co | 1015 |
| Oficina de Seguridad de Bienes y Personas | RESTREPO VILLA LILIANA PATRICIA | Vicerrector de Institución Universitaria 098-03 | diradmon@pascualbravo.edu.co | 1020 |
| Oficina de Mantenimiento y Recursos Físicos | RESTREPO VILLA LILIANA PATRICIA | Vicerrector de Institución Universitaria 098-03 | diradmon@pascualbravo.edu.co | 1020 |
| Vicerrectoría Investigación y Extensión | USUGA OSORIO CARMEN ELENA | Vicerrector de Institución Universitaria 098-03 | viceinvestigacionyextension@pascualbravo.edu.co | 1047 |
| Dirección Tecnología e Innovación | MEJIA RESTREPO ERICA | Director Administrativo 009-01 | cintex@pascualbravo.edu.co | 1044 |
| Dirección Extensión y proyección Social | FORERO PÁEZ KAROL JULIETH | Director Administrativo 009-01 | extension@pascualbravo.edu.co | 1045 |
| Vicerrectoría de Docencia | MATTA HERRERA JORGE ALEJANDRO | Vicerrector de Institución Universitaria 098-03 | vicerrec@pascualbravo.edu.co | 1216 |
| Departamento de Fundamentación Básica | MATTA HERRERA JORGE ALEJANDRO | Vicerrector de Institución Universitaria 098-03 | vicerrec@pascualbravo.edu.co | 1216 |
| Biblioteca | ARISMENDY ARISMENDY LUCIA TERESA | Profesional Especializado 222-02 | biblioteca@pascualbravo.edu.co | 1018 |
| Oficina Gestión de Talleres y Laboratorios | MATTA HERRERA JORGE ALEJANDRO | Vicerrector de Institución Universitaria 098-03 | vicerrec@pascualbravo.edu.co | 1216 |
| Admisiones y Registro | PEREZ LONDOÑO NORA ELENA | Profesional Especializado 222-03 | admisiones@pascualbravo.edu.co | 1139 |
| Facultad de Ingenierías | LOPEZ OSORIO HEBER AUGUSTO | Decano de Institución Universitaria 007-02 | fingenieria@pascualbravo.edu.co | 1152 |
| Departamento de Mecánica y Afines | ISAZA LOPEZ JESICA ANDREA | Profesional Especializado 222-04 | mecanica@pascualbravo.edu.co | 1258 |
| Departamento de Eléctrica | QUINTERO RUIZ ESDRAS NAHUM | Profesional Especializado 222-04 | electrica@pascualbravo.edu.co | 1140 |
| Departamento de Electrónica | VALLEJO QUINTERO WILLIAM | Profesional Especializado 222-04 | electronica@pascualbravo.edu.co | 1092 |
| Facultad de Producción y Diseño | ORTIZ QUIMBAY LINA MARIA | Decano de Institución Universitaria 007-02 | pindustrial@pascualbravo.edu.co | 1213 |
| Departamento de Producción | DURANGO MARIN JOSE ALEJANDRO | Profesional Especializado 222-04 | depto-produccion@pascualbravo.edu.co | 1083 |
| Departamento de Diseño | LOPERA QUIRÓS OMAR DARÍO | Profesional Especializado 222-04 | pindustrial@pascualbravo.edu.co | 1251 |
| Departamento de Educación a Distancia | MATTA HERRERA JORGE ALEJANDRO | Vicerrector de Institución Universitaria 098-03 | vicerrec@pascualbravo.edu.co | 1216 |
| Oficina de Virtualidad | MATTA HERRERA JORGE ALEJANDRO | Vicerrector de Institución Universitaria 098-03 | vicerrec@pascualbravo.edu.co | 1216 |